Preámbulo
"Etilmercurio" es una organización de comunicación de las ciencias que opera en Chile desde 2016. Es una organización ciudadana, independiente y autofinanciada que educa sobre distintos temas científicos con rigor y humor. Está conformada por más de 20 miembros manteniendo paridad de género, siendo la mayoría cientificos y científicas interesados en acercar sus materias de estudio a la gente.
Desde nuestras redes, sitios y espacios en la red hemos apoyado el proceso constituyente tratando de aterrizar los conceptos clave, explicitar el significado de una constitución y analizado la naturalidad de la escritura de la carta fundamental en la medida en que los tiempos lo hagan necesario.
Propuesta
Esta propuesta contiene dos recomendaciones complementarias:
•
Una metodología para escritura colaborativa (adaptada específicamente para la Convención Constitucional)
•
Una recomendación de software para la escritura paralela que es simple de usar, fácil de instalar, con manejo de permisos y control de versiones para evitar borrados accidentales
Cada una de estas recomendaciones son independientes, pero pueden funcionar juntas como una solución unificada.
Situación
La construcción de una constitución es una tarea compleja. Aún más cuando debe realizarse correctamente: en forma democrática y consensuada.
La cantidad de temas que se deben abordar, las múltiples experiencias de origen, clase, oficios, educación, hacen que solo sea posible confeccionarla contando con el aporte de todos los convencionales.
Al final de los 12 meses definidos para la producción del texto debe tenerse un entregable sólido y con apoyos amplios sobre su contenido, por lo que tener un proceso de escritura secuencial que termina junto con los tiempos hace que esta actividad tenga solo una oportunidad de evaluación formal.
Desarrollo secuencial con una única instancia de evaluación final
Desarrollo paralelo con una única instancia de evaluación final
Tal como explicamos en uno de nuestros artículos llamado 155 lápices, existe una taxonomía para la escritura colaborativa que incluye estrategias de desarrollo del trabajo a adoptar dependiendo de diferentes variables del entorno en que se enmarca la actividad. Junto a esta taxonomía, existen esquemas de gestión empírica de proyectos diseñadas específicamente para desafíos similares al que conlleva la creación de una nueva constitución desde la hoja en blanco.
En resumen, existe experiencia en métodos de trabajo para maximizar la calidad y consenso de los entregables, y a la vez, que aseguren el cumplimiento de plazos. Estos métodos son perfectamente posibles de aplicar para un proyecto con las características de la convención constitucional y sus objetivos.
Escritura paralela, iterativa e incremental
Propuesta Metodológica
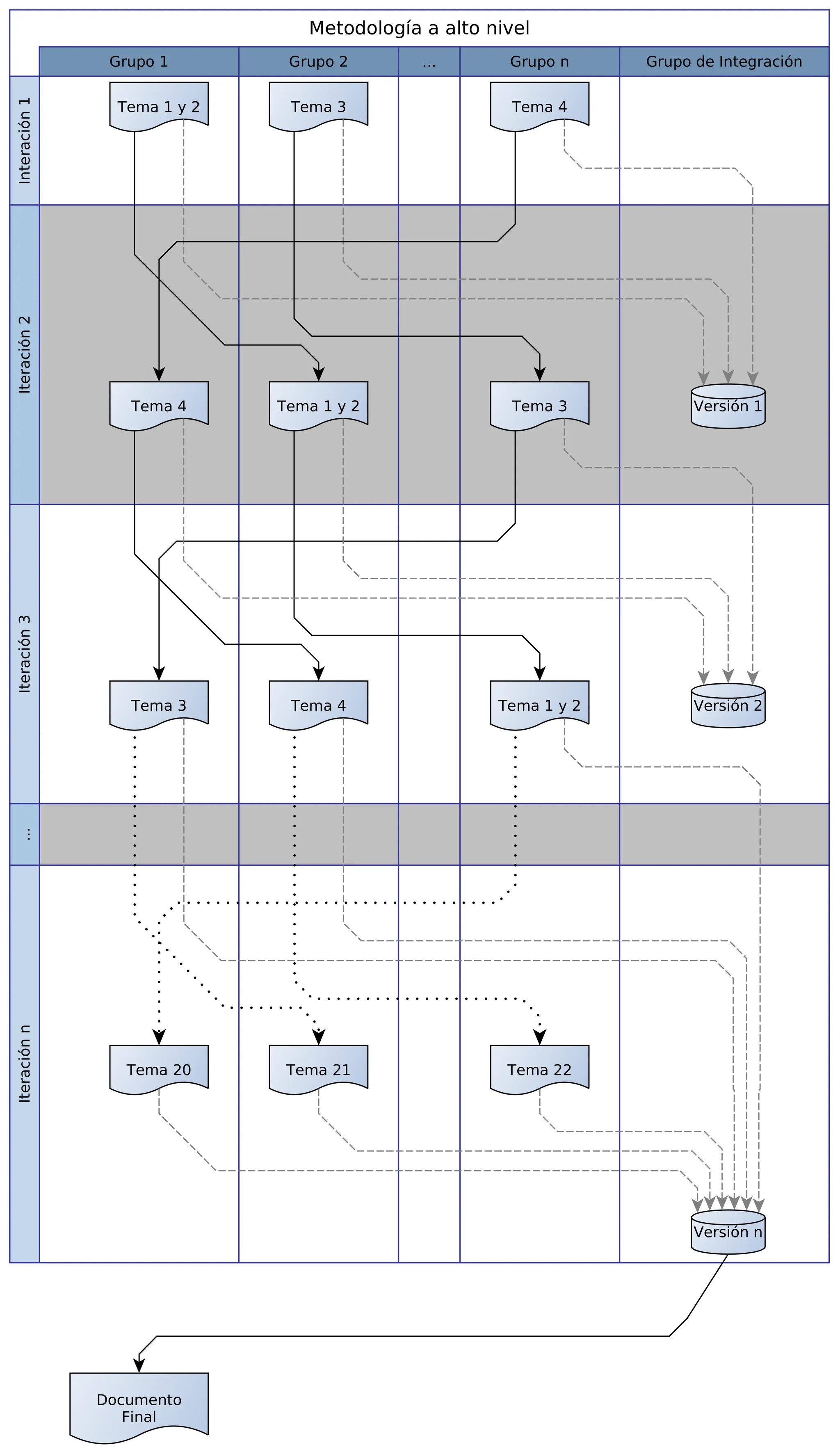
Se propone hacer uso de una metodología específica para la tarea de escritura de la constitución, tomando elementos de la taxonomía de escritura grupal, y organizándolos en forma operativa dentro de una adaptación de Scrum, una de las más metodologías ágiles más reconocidas y usadas. Esta metodología es simple de implementar y permitiría acelerar la producción del documento, produciendo versiones en forma iterativa donde cada iteración contenga un mayor alcance y/o una mejor calidad del entregable.
Estrategia de escritura paralela, estratificada, iterativa e incremental, gestionada en grupos ágiles:
El trabajo de escritura, usando el proceso propuesto, tendría 3 etapas que se van repitiendo tantas veces como el tiempo permita, o hasta que exista un consenso de que el trabajo está terminado.
A grandes rasgos funciona así:
Se hace una actividad de recolección de Temas (o capítulos) a incorporar en la constitución. Cada Tema, tiene una serie de Puntos Clave (cosas relevantes que deben estar consideradas dentro del texto).
Tanto los Temas como los Puntos Clave, se reciben en un ejercicio de sugerencias según dictamine la mesa directiva de la Convención. Con ese listado, se priorizan los Temas y Puntos Clave.
Luego se asignan Temas a distintos grupos de trabajo. No importa si no se asignan todos los temas en la primera iteración, de seguro se atenderán todos en las iteraciones siguientes.
Cada grupo trabaja con una estructura interna que contiene
Escritores,
Editores y
Evaluadores durante un tiempo acotado. Se recomienda que cada iteración dure entre 2 y 3 semanas calendario (con preferencia hacia la opción de menor duración). Durante ese tiempo los
Escritores avanzan en el desarrollo de cada uno de los Puntos Claves asociados a el o los temas asignados a ese grupo. En paralelo quien cumpla el rol de
Editor, hace ajustes para evitar redundancia, cambios en estilo, y para mejorar la claridad del texto. A la vez, el rol de
evaluador incorpora comentarios críticos, apuntando a hacer evidentes posibles doble-interpretaciones, sesgos, discriminación o conflicto dentro del tema, o con otros temas que hayan sido versionados (aquellos que hayan pasado una ronda completa y hayan sido integradas en una versión de la constitución).
Al final de la iteración, el trabajo es expuesto a la plenaria, y se reciben nuevos Puntos Clave o solicitudes de cambio a los existentes. Se compila la totalidad del trabajo realizado en la iteración y se encarga su integración a uno de los grupos. El resultado de esa integración será una nueva versión del documento.
Luego de eso se vuelve al inicio del proceso permitiendo la incorporación dinámica de Temas o Puntos Clave (unidos a los comentarios derivados de la presentación de resultados), los que son priorizados y distribuidos entre los grupos de trabajo (rotando los temas en los grupos). Los temas se dan por cerrados cuando ya no hay puntos clave a atender dentro de ellos.
Ventajas de la metodología propuesta
•
Produce gran cantidad de contenido en corto tiempo
•
Por cada iteración pasa por 3 controles de calidad:
1.
Control interno de cada grupo a través del rol de evaluador
2.
Control plenario del contenido durante la Etapa 3, donde se registran los ajustes solicitados o sugeridos
3.
Control de consistencia con el documento integral por parte del grupo de integración
•
Los grupos de trabajo ven múltiples temas, ya que no se entrega el mismo tema al mismo grupo en iteraciones consecutivas, generando propiedad colectiva del documento
•
Asegura la entrega en tiempo y forma de la mejor versión posible del documento final de constitución
•
Aprovecha las capacidades y talentos personales dentro de los roles disponibles
•
El proceso es abierto, transparente y auditable
•
Es resistente a errores, cambios de opinión, inconsistencias o intentos de subvertir el trabajo generado por las mayorías
•
Implantado sobre herramientas correctas permite la trazabilidad de cada párrafo a su origen, escritores, editores, evaluadores e integradores
Roles y responsabilidades
•
Escritor
Rol encargado de escribir textos que cubran los puntos clave de los temas asignados a su grupo de trabajo usando las herramientas, documentos o asesoría interna o externa a la convención.
•
Editor
Rol encargado de editar los textos generados por los miembros con rol escritor para simplificar, corregir, y hacer consistente el contenido con los textos recién generados y otros correspondiente a versiones generadas anteriormente.
•
Evaluador
Rol que evalúa críticamente los contenidos editados, buscando inconsistencias, definiciones vagas, múltiples interpretaciones, conflictos entre textos, baja calidad de las fuentes utilizadas, etc.
Etapas y Actividades
Etapa 1 (Participación plenaria):
•
Incorporación de Temas
•
Incorporación de Puntos Clave asociado a los temas
•
Priorización de Temas
•
Priorización de Puntos Clave dentro de cada tema
•
Definición de Grupos de Trabajo y Grupo de Integración
Etapa 2 (Para cada grupo de trabajo):
•
Escritura colaborativa de los Puntos Clave asignados
•
Edición y evaluación crítica (con apoyo puntual de convencionales o asesores expertos en la materia)
Etapa 3 (Participación plenaria):
•
Presentación del trabajo realizado
•
Recepción de Puntos Clave o ajustes
•
Re-inicio de la Etapa 1
Propuesta de Herramienta de soporte al proceso
Tal como es relativamente infrecuente la necesidad de instancias de escritura colaborativa, el conocimiento general de herramientas que la soportan es escaso y doméstico en el mejor de los casos.
Las soluciones basadas en documentos versionados manualmente y enviados por correo, o compartidos en una carpeta son insuficientes e incompatibles con el trabajo paralelo.
Soluciones de escritura reactiva (como Google Docs, o Microsoft Word en la nube) no cuentan con controles de acceso adecuados, ni con esquemas de versionamiento auditables. Aparte, su metáfora de múltiples páginas de un único documento puede dificultar el análisis de dependencias entre diferentes temas del texto constitucional.
Entre las múltiples herramientas disponibles, destaca una en particular bajo el nombre de "BookStack"
BookStack es una Wiki (un conjunto de páginas que pueden enlazarse a otras en forma simple y rápida) que se ejecuta en cualquier navegador de internet.
Es gratuita, de código abierto, con más de 6 años de desarrollo y mejora permanente.
No depende de ninguna corporación, y los datos que almacena permanecen en el servidor donde se instale, sin enviar la información a nadie más que quienes estén registrados para su acceso.
Uno de sus puntos importantes donde sobresale en simplicidad de uso y comprensión, es su metáfora de organización de 3 niveles:
De esa forma, la convención puede generar distintos libros (Reglamento, Presupuestos, Comunicación, Nueva Constitución, etc.) cada uno con capítulos (que son agrupadores de páginas del mismo tema), y páginas que es donde finalmente se escribe.
Cuenta con una búsqueda que opera sobre todas las páginas (y libros) a los que una persona tenga acceso.
El esquema de roles y accesos puede ser tan preciso como se necesite, limitando lectura, edición, creación y/o eliminación de páginas a nivel individual (o por libro). De esta forma las comisiones o grupos trabajando en un libro, podrían (si así se quiere) tener acceso a leer los libros de otros grupos, pero editar solo el propio. También es posible generar diferentes tipos de acceso dentro del mismo grupo según los roles asignados a sus integrantes.
Para evitar que sea un documento inestable (donde no se generan versiones viables, aunque incompletas o mejorables) cada página se versiona automáticamente ante los cambios (registrando a su autor), y quienes tengan los permisos adecuados pueden bloquear las ediciones en páginas que se hayan determinado como revisadas y finalizadas.
La interfaz de BookStack está disponible en múltiples lenguajes, incluido el español, y es posible incorporar otras lenguas fácilmente (y subirlas para que sean parte del paquete estándar del sistema de aquí en adelante).
Es posible ver una demostración de BookStack en la siguiente dirección:







